Projekt 80: Advanced Discharge-Protection-Circuit
Autoren: Andreas Krüger und Christopher Hentschel
Betreuer: Daniel Klein
→ zurück zur Übersicht: WS 18/19: Angewandte Elektrotechnik (BSE)
Einleitung

Im Rahmen des Elektrotechnik Fachpraktikums im Studiengang Business and Systems Engineering (2. Fachsemester), ist uns die im Folgenden Kapitel beschriebene Aufgabe übertragen worden.
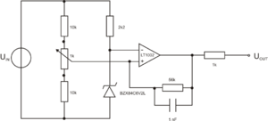
Ergebnis des Projektes ist kurzgefasst, die Erweiterung der Unterspannungsschutz-Schaltung aus dem Multisim Praktikum (Siehe Abbildung 1). Dabei gilt es den Ruhe- sowie Nennstrom der Schaltung anzupassen, die Ausgangsspannung zu begrenzen und über eine Drucktaste und LED’s den Zustand der Entladung des Akkus darzustellen. Der Unterspannungsschutz ist eine im Carolo Cup Fahrzeug integrierte Schaltung, um dieses bei zu niedriger Spannung abzuschalten und somit den Akku vor einer Tiefenentladung zu schützen.
Durchgeführt wurde dieses Projekt in Zusammenarbeit von Christopher Hentschel und Andreas Krüger.
Stand der Technik
Stand der Technik ist die Schaltung aus dem Multisim Praktikum, sowie die bereits bestehende Unterspannungsschutz-Schaltung aus dem Carolo Cup Fahrzeug.
Im Einsatz ist ein Operationsverstärker (OP) als Komparator. Die Schaltung vergleicht die Eingangsspannung mit einer min. und max. Spannung, die am OP anliegen soll. Wenn die Spannung kleiner als dieser Wert ist, schaltet der OP nicht mehr durch und die Batterie wird geschützt. Wenn wieder ausreichend Spannung anliegt (Größer als der eingestellte Wert) schaltet der OP wieder durch.
Eine genaue Beschreibung der Unterspannungsschutz-Schaltung vom Carolo Cup ist dem Folgenden Wiki-Artikel zu entnehmen: PowerPanel
Aufgabe
Optimieren und erweitern Sie den Tiefenentlade-Schutz aus dem Multisim-Praktikum
Erwartungen an die Projektlösung

- Aufbauend auf der bekannten Schaltung aus dem Multisim-Praktikum erweitern Sie die Schaltung mit den folgenden Anforderungen:
- Max. Ruhestromaufnahme der Schaltung, wenn Batterie getrennt wurde: 5µA (bei Vbat = 8V)
- Max. Nennstromaufnahme der Schaltung, wenn Batterie angeschlossen ist: 10 mA (bei Vbat = 14V)
- Begrenzung der Ausgangsspannung (Abschalttransienten) um Carolo-Verbraucher vor Überspannungsspitzen zu schützen (Vmax < 18V)
- Mit einer Drucktaste soll einerseits der Zustand der Entladeschaltung über zwei LEDs angezeigt werden (nur während eingeschalteten Zustands der Taste: Grüne LED aktiv bei Vbat > 11V / Batterie ein; Rote LED aktiv bei VBAT < 9V / Batterie aus)
- Andererseits soll die entladene Batterie nur durch Betätigung der Drucktaste wieder zugeschaltet werden (Vbat > 11V && Drucktaste betätigt)
- Erarbeiten Sie ein Pflichtenheft und erstellen Sie ein Funktionsblockschaltbild
- Erzeugen Sie ein Layout mithilfe von Multisim / Ultiboard
- Die Platine muss in das Carolo-CUP-Fahrzeug integrierbar sein (inkl. Gehäuse)
- Weisen Sie die Erfüllung jeder Anforderung rechnerisch und mit einem entsprechenden Test nach
- Live Vorführung während der Abschlusspräsentation
Hinweise:
- Beachten Sie die Vorarbeiten und die bestehende Schaltung
- Die Platine muss inkl. aller Funktionen die jetzige Platine ersetzen
Projekt
Projektplan
Zu Beginn des Projektes ist mittels eines Workflow-Diagramms (Prozessmodell) festgelegt worden, welche Schritte zu unternehmen sind, um das Projekt bis zum 18.01.2019 abzuschließen und auf der Messe vorstellen zu können. Auf Grundlage dieser definierten Schritte ist im Anschluss, wie in der folgenden Tabelle zu sehen, ein Projektzeitplan konzipiert worden, mit welchem festgelegt wird, zu welchem Zeitpunkt das Projekt welchen Schritt abgeschlossen haben sollte. Somit lässt sich feststellen, auf welche Zeitpuffer zurückgegriffen werden kann und wie viel Zeit für mögliche Nacharbeiten und Auswertungen bleibt. Um dem Projekt eine Struktur zu geben, ist daraus ein Ablaufplan erstellt worden, der die einzelnen Schritte, das angedachte Startdatum, das voraussichtliche Enddatum und die daraus resultierende Dauer in Tagen aufzeigt.
| Aktion | Startdatum | Enddatum | Dauer in Tagen |
|---|---|---|---|
| Wintersemester 2018/2019 | 01.09.2018 | 28.02.2019 | 180 |
| Auftaktveranstaltung Angewandte Elektrotechnik | 05.10.2018 | 06.10.2018 | 1 |
| Erstellen einer Anforderungsanalyse | 06.10.2018 | 12.10.2018 | 6 |
| Erstellen einer BOM | 06.10.2018 | 12.10.2018 | 6 |
| Praktikums Versuch 1 - Multisim inkl. Vorbereitung | 12.10.2018 | 26.10.2018 | 14 |
| Praktikums Versuch 2 - dSpace inkl. Vorbereitung | 26.10.2018 | 02.11.2018 | 7 |
| Praktikums Versuch 3 - Arduino inkl. Vorbereitung | 02.11.2018 | 16.11.2018 | 14 |
| Praktikums Versuch 4 - Regelungstechnik inkl. Vorbereitung | 16.11.2018 | 23.11.2018 | 7 |
| Treffen mit Carolo-CUP-Team | 23.11.2018 | 07.12.2018 | 14 |
| Pflichtenheft erstellen | 07.12.2018 | 23.12.2018 | 16 |
| Funktionsblockschaltbild erstellen | 07.12.2018 | 23.12.2018 | 16 |
| Schaltplan in Multisim erstellen | 07.12.2018 | 23.12.2018 | 16 |
| Weihnachten & Neujahr | 24.12.2018 | 01.01.2019 | 8 |
| Platinenlayout in Ultiboard übertragen | 01.01.2019 | 08.01.2019 | 7 |
| Platine fräsen lassen | 01.01.2019 | 08.01.2019 | 7 |
| Bauteile auf Platine löten | 08.01.2019 | 10.01.2019 | 2 |
| Aufbau und Anschluss im Carolo Cup Fahrzeug | 11.01.2019 | 12.01.2019 | 1 |
| Puffer | 12.01.2019 | 18.01.2019 | 6 |
| Wiki-Artikel - Dokumentation | 05.10.2018 | 12.01.2019 | 99 |
| Wiki-Artikel finalisieren | 12.01.2019 | 18.01.2019 | 6 |
| Projektmesse mit Präsentation | 18.01.2019 | 19.01.2019 | 1 |
Diese Tabelle zeigt die verschiedenen Tätigkeiten innerhalb des Projektes, die zeitliche Abfolge der einzelnen Tätigkeiten, sowie die Dauer der einzelnen Schritte in Form einer Tabelle. Einige Tätigkeiten laufen parallel ab. Zur Veranschaulichung dieser Informationen wurde mittels Excel ein Gantt-Diagramm erstellt, welches auf diesen Daten basiert.

Die farbliche Unterteilung der Balken dient lediglich der Kenntlichmachung, der Arbeitsschritte die tatsächlich für das Projekt aufgewendet worden sind. So sind in Blau die Projektarbeitsschritte, in Orange die Praktikums Versuche und in Grau Weihnachten & Neujahr gekennzeichnet.
Projektdurchführung
Pflichtenheft
Wie sich dem zuvor aufgeführten Gantt-Diagramm entnehmen lässt, ist zu Beginn des Projektes eine Anforderungsanalyse durchgeführt worden, um eine dem Projekt entsprechende Bill of Material (BOM) erstellen zu können. Erforderliches Wissen für die Durchführung des Projektes ist durch die im Fachpraktikum „Angewandte Elektrotechnik“ vorgesehenen Versuche gesammelt worden. So konnte das im Folgenden aufgeführte Pflichtenheft erstellt werden. Das Pflichtenheft führt die in der Aufgabenstellung genannten Anforderungen auf und stellt diesen Forderungen Lösungsvorschläge gegenüber, welche im Laufe des Projektes konsequent umgesetzt werden.
| Anforderungen | Umsetzung |
|---|---|
| Ruhestrom | |
| Max. Ruhestromaufnahme der Schaltung, wenn Batterie getrennt wurde: 5μA (bei Vbat = 8V)
Die entladene Batterie soll nur durch Betätigung einer Drucktaste wieder zugeschaltet werden (Vbat > 11V & Drucktaste betätigt) |
Alternative 1: Vor den Unterspannungsschutz wird ein MOSfet inklusive Taster geschaltet. In Ursprungsform fließt kein Strom. Nach Betätigung des Tasters fließt Strom zum Unterspannungsschutz. Dieser leitet den Strom über PSU_IGN und einer LED zurück zum MOSfet. Wenn der Strom fließt leuchtet die LED grün bis der Unterspannungsschutz die Schaltung abschaltet. Alternative 2: Zur Erreichung des Ruhestroms werden Bauteile mit einem entsprechend niedrigen Ruhestrom verbaut. Diese lassen sich rechnerisch nachweisen. Sobald die Platine aufgebaut ist, wird dieser mittels Multimeter nachgewiesen. |
| Nennstrom | |
| Max. Nennstromaufnahme der Schaltung, wenn Batterie angeschlossen ist: 10mA (bei Vbat = 14V) | Der Nennstrom wird durch die Simulation der Schaltung in Multisim sowie einem entsprechenden Excel-Berechnungstool nachgewiesen. Sobald die Platine aufgebaut ist, wird dieser mittels Multimeter nachgewiesen. |
| Begrenzung der Ausgangsspannung | |
| Begrenzung der Ausgangsspannung (Abschalttransienten) um Carolo-Verbraucher vor Überspannungsspitzen zu schützen (Vmax < 18V) | Um das Fahrzeug vor Überspannungsspitzen zu schützen wird ein Kondensator parallel zur Spannungsquelle geschaltet. Mit einer Kapazität von 100nF ist dieser ausreichend dimensioniert. |
| Drucktaste/ LED | |
| Mit einer Drucktaste soll einerseits der Zustand der Entladeschaltung über zwei LEDs angezeigt werden (nur während eingeschalteten Zustands der Taste: Grüne LED aktiv bei Vbat > 11V / Batterie ein; Rote LED aktiv bei Vbat < 9V / Batterie aus) | Die aktuelle Version des Carolo Cup Fahrzeugs beinhaltet schon die Akkustandsanzeige per LED-Bars. Dieses Konzept wird in die Ausarbeitung integriert. |
| Integrierbarkeit | |
| Die Platine muss in das Carolo-CUP-Fahrzeug integrierbar sein (inkl. Gehäuse) | Durch Absprache mit dem Carolo-CUP-Team haben wir die folgenden Maße für die Platine ermittelt:
|
| Ersetzbarkeit | |
| Die Platine muss inkl. Aller Funktionen die jetzige Platine ersetzen | Absprache mit dem Carolo-CUP-Team zur Ermittlung und Erhaltung aller bereits vorhandenen Funktionen der Platine. |
Bezüglich der Anforderung des Ruhestroms ist sich für Alternative 2 entschieden worden.
Alternative 1 ist ausgeschlossen worden, weil der OpAmp in einen undefinierten Zustand kommen kann und schlimmstenfalls alles oszillieren könnte. Sobald die Gatekapazität eines MOSFETs geladen ist, fließt nur noch ein Kriechstrom, der wird voraussichtlich nicht ausreichen, um eine LED zum leuchten zu bringen. Lediglich der in Alternative 1 genannte Taster kommt zum Einsatz, um die Schaltung bei entsprechender Spannung wieder zu aktivieren.
Simulation
In der in Abbildung 4 und 5 aufgeführten Multisim Simultaion der Unterspannungsschutz-Schaltung sind die Punkte aus dem zuvor aufgeführten Pflichtenheft konsequent umgesetzt worden, sodass die bekannte Schaltung des Carolo Cups entsprechend der Aufgabenstellung erweitert worden ist.


Grundidee ist den Operationsverstärker inklusive aller Spannungsteiler zur Masse wegzuschalten, wenn die Unterspannungsgrenze erreicht wird, damit möglichst wenig Verbraucher an der VBat-Leitung angeschlossen sind. Dies geschieht über den Q1 Transistor und die Q3 MOSFET Schaltung, mit einer kleinen Verzögerung (hauptsächlich eingestellt über den 47k Serienwiderstand am OP_OUT Ausgang und C1). Diese Verzögerung wird aus Stabilitätsgründen im Umschaltmoment benötigt. Der Operationsverstärker darf sich nicht zu früh abschalten, erst muss das PSU_IGN-Signal sicher abgeschaltet sein.
Damit der Operationsverstärker stets eine gesicherte Referenz sieht und somit kein undefinierter Zustand eintritt, wenn sich der Operationsverstärker über die Q3-Stufe das Licht ausknippst, muss die Referenz ständig an VBat hängen, d.h. das Bauteil ist die Key-Komponente zum Erreichen der 5µ-Anforderung.
Um die Schaltung wieder zu aktivieren, wird mittels eines Schalters (S2) die Batteriespannung auf die Transistorstufe gegeben. Ist die Batteriespannung hoch genug, würde die Operationsverstärker-Schaltung die PSU_IGN wieder aktivieren, wenn nicht, bleibt alles aus und nach lösen des Tasters schaltet sich alles wieder selbstständig ab.
Die beiden Signale von dem Operationsverstärker und dem Schalter müssen verodert werden, dies geschieht über die beiden Dioden D2 und D3, d.h. die Q3-Schaltung wird aktiviert wenn der Operationsverstärker oder der Schalter logisch high sind.
Die Anforderung aus der Aufgabenstellung bezüglich der LED’s ist vernachlässigt worden, da in der aktuellen Schaltung des Carolo Cups bereits entsprechende LED-Bars vorgesehen sind.
Abbildung 5 führt hier das Ein- und Ausschaltverhalten der Schaltung auf.
Ergebnis
Eagle Schaltplan - Unterspannungsschutz
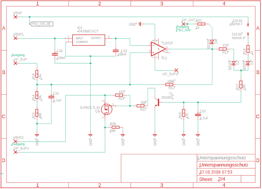
Da die Unterspannungsschutzschaltung des Carolo Cups mittels Eagle erzeugt worden ist und mit der neuen Platine alle bereits vorhandenen Funktionen erhalten bleiben sollen, wird die zuvor in Multisim simulierte Schaltung wie in Abbildung 6 dargestellt als Schaltplan in Eagle überführt. Dabei wird in die bereits vorhandene PowerPanel Schaltung des Carolo Cups der angepasste Unterspannungsschutz Teil integriert und der bisherige entfernt. Dieses Vorgehen sowie die Verwendung von Eagle ist zuvor mit dem Betreuer abgestimmt worden.

Die hier dargestellte Schaltung beinhaltet die tatsächlichen Bauteile, welche im nächsten Schritt auf der Platine verbaut werden.
Um auf die Werte für die Widerstände R13, R14, R15 und R16 zu kommen, ist ein Excel-Berechnungstool verwendet worden. Somit ist es möglich auf ein Potentiometer, wie es in der Ausgangsschaltung aus dem Multisim Praktikum verbaut ist, zu verzichten.
VBAT, VBAT1 und VBAT2 sind hier als gleich anzunehmen, gleiches gilt für OP_SUP, OP_SUP2 und OP_SUP3.
Um bei der Auswahl dieser Teile neben der Funktionalität auch Kostenpunkte zu betrachten ist nach Möglichkeit auf das Magazin des Carolo Cups zurückgegriffen worden.
Eagle Platinenlayout - Unterspannungsschutz
Um auf Grundlage der zuvor aufgeführten Schaltung eine Platine zu fräsen, ist daraus ein Platinenlayout erzeugt worden. Dieses wird in Abbildung 7 aufgeführt.
Neben den in Abbildung 6 zu sehenden Bauteilen sind außerdem noch alle weiteren Schaltungsteile von der aktuellen PowerPanel Platine integriert worden.

Aus dem hier aufgeführten Platinenlayout sind im Folgenden Gerber-Files erzeugt worden, mit welchen dann die tatsächliche Platine gefräst worden ist.
Aufgebaute Unterspannungsschutzplatine
Nachfolgend wird die Platinen wie in Abbildung 8 aufgeführt, mit den aus der Stückliste zu entnehmenden Bauteilen (siehe Kapitel "Bill of Material (BOM)") zusammengebaut.
Für diesen Prototyp werden die bereits vorhandenen und getesteten Schaltungsteile des PowerPanels nicht mit aufgebaut, sondern nur als Footprints hinterlegt, so können diese bei Bedarf ergänzt werden.

Die in der Simulation aufgeführte Funktionalität, ist mittels eines Funktionsgenerators und Oszilloskops an der aufgebauten Platine nachgewiesen worden (Siehe Abbildung 9).
Zusammenfassung
Das Ziel dieses Projektes ist die Erweiterung der Unterspannungsschutz-Schaltung aus dem Carolo Cup Fahrzeug. Zur Realisierung dessen wurde sich in die Programme "Multisim" und "Eagle" eingearbeitet und eingehend mit den Funktionen von elektronischen Bauteilen wie bspw. MOSFETs, Transistoren, Spanungsreglern und Operationsverstärkern beschäftigt. Die Aufgabenstellung stellt hier den Soll-Zustand der Unterspannungsschutz-Schaltung dar, dementsprechend wurde zu Beginn des Projektes der Ist-Zustand anhand der vorhandenen Unterspannungsschutz-Schaltung des Carolo Cups analysiert. Mit diesem Wissen wurde zunächst ein Pflichtenheft erstellt, dessen definierte Punkte anschließend konsequent in Multisim bei der Erstellung eines Schaltplans umgesetzt wurden. Da der Carolo Cup mit dem Programm "Eagle" arbeitet und die erweiterte Schaltung mit dem Carolo Cup Fahrzeug kompatibel sein soll, wurde dieser Schaltplan von Multisim in Eagle überführt und in die "PowerPanel" Schaltung des Carolo Cups integriert. Aus diesem Schaltplan wurde ein Platinenlayout konstruiert, welches im nächsten Schritt gefräst und letztendlich mit den bestellten Bauteilen bestückt wurde. Als Abschluss des Projektes und um einen Nachweis der Funktionalität der Platine aufzuzeigen, wurden Tests mittels Multimeter und Oszilloskop an der Platine durchgeführt und mit der zuvor erstellten Simulation verglichen.
Als Ergebnis des Projektes steht im ersten Schritt ein Pflichtenheft zur Umsetzung der Anforderungen, die mittels Multisim erzeugte Simulationsdatei der erweiterten Unterspannungsschutz-Schaltung, der Schaltplan sowie das in das Carolo Cup integrierbare Platinenlayout in Eagle und der Prototyp der Unterspannungsschutz-Schaltung.
Um das Projekt strukturiert anzugehen, wurde zu Beginn ein Actionplan erstellt. Dabei wurden zunächst die notwendigen Schritte sowie deren zeitliche Abfolge und Umfang zusammengetragen, um diese Daten anschließend in einem dafür erstellten Gantt-Diagramm zu veranschaulichen. Durch das Diagramm wurde der zeitliche Rahmen des Projektes festgelegt; Pufferzeiten wurden dabei berücksichtig. Das Gantt-Diagramm war hilfreich zur zeitlichen Planung der einzelnen Schritte.
Dieses Projekt hat einen umfassenden Einblick bezüglich des Umgangs mit neuen technischen Problemen und der Entwicklung eines Prototyps geben. Bei der Bearbeitung dieses Projektes ist insbesondere der Umgang mit zeitlichen Verzögerungen sowie damit einhergehenden Entscheidungen ins Gewicht gefallen. Das Folgende Kapitel soll einen umfassenden Einblick in die während des Projektes aufgetretenen Problematiken geben.
Lessons Learned
Zu Beginn dieser Veranstaltung war das elektrotechnische Wissen eher begrenzt, sodass dieses Projekt eine große Herausforderung dargestellt hat. Im Laufe dieser Veranstaltung und insbesondere im Laufe dieses Projektes konnte dieses Wissen erheblich erweitert werden und ein erhöhtes Interesse an der Elektrotechnik wurde entwickelt. So konnte auf der einen Seite der Umgang mit verschiedensten elektronischen Bauteilen, aber auch auf der anderen Seite die Integration dieser Bauteile auf eine selbst konstruierte Platine erlernt werden.
Im Folgenden Unterkapitel werden alle im Projekt aufgetretenen Probleme aufgeführt.
Probleme:
Mit dem zu Beginn erstellten Actionplan ist zwar Zeit für die Einarbeitung vorgesehen, diese ist jedoch zu gering angenommen worden. Neben der Einarbeitung in Multisim und entsprechenden Bauteilen aus der Elektrotechnik (MOSFET, Spannungsregler, Operationsverstärker, Transistor) ist die weitere Einarbeitungszeit für die vom Carolo Cup verwendete Software "Eagle" nicht berücksichtigt worden, da dieser Punkt zur Zeit der Projektplanung noch nicht bekannt gewesen ist.
Des Weiteren sind Punkte wie Wartezeiten für das Platine fräsen sowie für notwendige Bauteil-Nachbestellungen nicht mit eingeplant worden.
Aufgrund eines Fehlers im Layout, durch das einfügen eines falschen Footprints, soll in Folgeprojekten das Platinenlayout vor dem fräsen ausgedruckt und die Bauteile an den entsprechenden Stellen durch das Blatt gestochen werden, um so auf fehlerhafte Footprints der verwendeten Bauteile Aufmerksam zu werden.
Außerdem hätte hier bereits das Vieraufgenprinzip Abhilfe schaffen können, indem Unbeteiligte über die Ergebnisse geguckt hätten.
Dieses Problem ist auf dem Eagle-Schaltplan bereits behoben worden, lediglich das Layout muss noch entsprechend angepasst werden.
Da im Vorfeld bereits die Zeitplanung nicht reibungslos abgelaufen ist, ist zum Ende des Projektes die Zeit knapp geworden. Es ist die Entscheidung getroffen worden, die Platine nicht auf einen Steckbrett zu testen und direkt an den Prototypen zu gehen. Dies entspricht nicht dem üblichen Vorgehen bei der Erstellung einer neuen Schaltung und sollte in Folgeprojekten berücksichtigt werden, um somit auf mögliche Bauteilfehler oder ähnliches zu stoßen.
Als Folge dessen musste sich an der fertigen Platine lange Zeit mit der Fehlersuche beschäftigt werden.
Ausblick
Bei der Erweiterung der Unterspannungsschutz-Schaltung wurde ein Taster integriert, welcher die Schaltung nachdem sie sich selbst ausgeschaltet hat wieder aktivieren sollte.
Dieser funktioniert soweit in der Simulation, konnte aber an der aufgebauten Platine noch nicht korrekt in Betrieb genommen werden. Der Taster wurde montiert, bei Betätigung sorgt dieser aber nicht dafür, dass die Schaltung wieder aktiviert wird, sondern blockiert diese.
Außerdem lassen sich der Nenn- wie auch der Ruhestrom der Schaltung weiter senken, indem SMD-Bauteile verbaut werden. Diese lassen sich jedoch in der Regel nicht dem Carolo Cup Magazin entnehmen und sind etwas kostenintensiver in der Beschaffung als die verbauten Teile.
Das in diesem Projekt erstellte Platinenlayout weißt ebenfalls noch Verbesserungspotential auf, so könnte die ein oder andere Leiterbahn verkürzt werden, indem Bauteile anders angeordnet werden.
Projektunterlagen
Bill of Material (BOM)
| Anzahl | Komponente | Wert | Hersteller |
|---|---|---|---|
| 1 | Platine | HSHL | |
| 1 | Widerstand | 10 kOhm | Vishay |
| 1 | Widerstand | 400 Ohm | Vishay |
| 1 | Widerstand | 22 kOhm | TE |
| 3 | Widerstand | 47 kOhm | Vishay |
| 1 | Widerstand | 1 kOhm | |
| 2 | Widerstand | 100 Ohm | Vishay |
| 1 | Widerstand | 100 kOhm | Vishay |
| 1 | Schaltung | LT6660KCDC-5#TRMPBF | ADI |
| 1 | Mosfet | 3LP01S-TL-E | ON Semiconductor |
| 1 | Transistor | NPN Standard | |
| 1 | Operationsverstärker | TL071ACP | Texas Instrument |
| 2 | Kondensator | 4,7 nF | |
| 2 | Diode | Sperrdiode | |
| 1 | Diode | Zenhnerdiode | |
| 1 | Taster | Standard | |
| 1 | Kondensator | 100 nF | |
| 1 | Kondensator | 220 nF |
Die Bill of Material (BOM) wie alle Weiteren für das Projekt erstellten oder verwendeten Dateien/ Dokumente (wie bspw. das Excel-Berechnungstool) sind im SVN hinterlegt.
YouTube Video
Link zum Youtube Video
Weblinks
[1] https://rn-wissen.de/wiki/index.php?title=Spannungsregler
[2] https://www.grund-wissen.de/elektronik/bauteile/transistor.html
[3] https://www.elektronik-kompendium.de/sites/bau/0510161.htm
[4] https://www.frustfrei-lernen.de/elektrotechnik/operationsverstaerker-grundlagen.html
[5] https://www.elektronik-kompendium.de/sites/bau/0201113.htm
[6] https://www.lernhelfer.de/schuelerlexikon/physik-abitur/artikel/kondensatoren
Literatur
- Leonard Sting: Aktive elektronische Bauelemente. Springer Vieweg, Wiesbaden 2016, ISBN 978-3-658-14387-9 (e-Book).
- Joachim Federau: Operationsverstärker. Springer Vieweg, Wiesbaden 2013, ISBN 978-3-8348-2146-1 (e-Book).
→ zurück zur Übersicht: WS 18/19: Angewandte Elektrotechnik (BSE)