Projekt 35c: Energy Harvesting

Aus HSHL Mechatronik
Zur Navigation springen Zur Suche springen

Autoren: Marvin Geßner, Kai Hattwig
Betreuer: Daniel Klein

→ zurück zur Übersicht: WS 18/19: Angewandte Elektrotechnik (BSE)

Thema

Die Energieumwandlung von natürlichen Ressourcen wie Licht-, Wasser- und Windenergie in elektrische Energie wurde bereits umfangreich erforscht. Deutlich unerforschter sind die Nutzung des

  • Thermoelektrischer Effekts
  • Piezoelektrischen Effekts oder das
  • "Ernten" elektromagnetischer Verluststrahlung.

Diese Arbeit soll einen Überblick über die State-of-the-Art Techniken der "Energie Ernte" geben. Hierzu kann beispielsweise das Energy Harvesting Solution To Go-Kit der Firma Linear Technologier zum Einsatz kommen.

Aufgabe

Bauen Sie eine Hörsaaluhr kostengünstig so um, dass Sie zukünftig Ihre Energie selbst "erntet" und ohne Batterie arbeitet.

Erwartungen an die Projektlösung

  1. Literaturrecherche der Theorie
  2. Überlegen, welches Harvesting-Verfahren (EM, Piezo,…) für eine Hörsaaluhr Energie liefern könnte.
  3. Beschaffung der notwendigen Bauteile
  4. Aufbau verschiedener Erntetechnologien
  5. Messung, Bewertung und Vergleich der Wirkungsgrade
  6. Minimierung als Embedded System
  7. Simulation mit Multisim
  8. Platinenlayout mit Ultiboard
  9. Platinenfertigung mit dem Fräsbohrplotter
  10. Bestückung und Inbetriebnahme
  11. Test und wiss. Dokumentation
  12. Live Vorführung der Funktion der HSHL Energy Harvesting Radio Controlled Clock (EHRCC)


Hinweis: Gehen Sie neue Wege und vermeiden Sie die bereits erschöpfend erforschten Möglichkeiten wie beispielsweise Solarzellen.

Einleitung

Energy Harvesting oder auch "Energie Ernten" gewinnt aus Quellen wie Umgebungstemperatur, Vibrationen oder Luftströmungen für mobile Geräte kleine Mengen von elektrischer Energie mit geringer Leistung. Die Strukturen werden auch als Nanogeneratoren bezeichnet und eingesetzt. Energy Harvesting vermeidet bei Drahtlostechnologien Einschränkungen durch kabelgebundene Stromversorgung oder Batterien.[1] In diesem konkreten Anwendungsfall soll eine Radio Controlled Clock (EHRCC) der HSHL mit Energy Harvesting betrieben werden. Kosten- und Zeitaufwändige Batteriewechsel sollen in Zukunft vermieden werden können.

Projekt

PeltierElement[3]

Durch die Projekte 17, 35a und 35b sind schon die Möglichkeiten der Energiegewinnung durch Solarzellen, Piezoelektrische Kristalle und elektromagnetrischer Verluststrahlung untersucht worden. Folge dessen widmet sich das vorliegende Projekt 35c der Energiegewinnung durch den thermoelektrischen Effekt. "1821 entdeckte Thomas Johann Seebeck, dass zwischen Enden einer Metallstange eine elektrische Spannung entsteht, wenn in der Stange ein Temperaturunterschied (Temperaturgradient) herrscht. Mit geeigneten Materialien gelingt es dadurch in Peltier-Elementen, aus Temperaturdifferenzen elektrischen Strom zu erzeugen."[2]


Vorteile sind:


  • keine beweglichen Teile
  • wartungsfrei aufgrund der verwendeten Materialien
  • mögliche Nutzung von natürlichen Wärmequellen oder Restwärme




Dieser Effekt wird genutzt um die HSHL eigene Uhr in Betrieb zu nehmen. Die Idee hierzu ist, die Uhr mit der Wärme einer Kaffee -oder Teetasse in Betrtieb zu setzen. Man kann diesen Effekt im häuslichen Gebrauch auf Sanitärleitungen (Warmwasser) anbringen.

Umsetzung Elektrisch

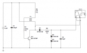
Schaltplan

Zunächst besteht die Annahme, laut Datenblätter der Peltier-Elemente, dass die Elemente eine hohe Ausgangsspannung bei geringen Temperaturdifferenzen liefern. Durch die Messung der Ausgangsspannung bei geringem Temperaturunterschied, kann eine geringe Ausgangsspannung gemessen werden. So entsteht die Anforderung, dass eine Spannungsanhebung auf die geforderten 1,2 Volt (Betriebsspannung Uhr) stattfinden muss. Dies wird durch eine "Joule-Thief" Schaltung realisiert. Eine Erklärung zur Schaltung wird im folgenden Video erläutert Joule Thief. Die wie rechts abgebildete Schaltung ist auf die geforderten Parameter ausgelegt.

Alternativer Text












...

Umsetzung Mechanisch

ExplosionsDRW_Projekt35c

....










....

Alternativer Text

Projektstrukturplan

...












.....

Ergebnis

Bei einer Oberflächentemperatur von etwa 40° an dem Wärmekollektor und einer Umgebungstemperatur von etwa 20°, entsteht eine Temperaturdifferenz von etwa 20°. Diese Temperaturdifferenz wird von den Peltier-Elementen benötigt um eine Ausgangsspannung von etwa 0,6 Volt zu liefern. Bei einer geringeren Temperaturdifferenz wird eine geringere Spannung geliefert. Die entworfene Schaltung benötigt jedoch eine Mindesteingangsspannung von 0,6 Volt um zu arbeiten. Da eine Ausgangsspannung von 1,2 Volt benötigt wird , begrenzt und stabilisiert die vorliegende Schaltung die Ausgangsspannung.

Zusammenfassung

Lessons Learned

  • Anwenden von theoretischen Kenntnissen auf die Praxis
  • Vertiefender Umgang mit der Software NI Multisim, Entwurf und Simulation der verwendeten Schaltung
  • Vertiefender Umgang mit der Software NI Ultiboard, Layoutentwurf der Schaltung
  • Aufbau und Inbetriebnahme einer selbst erstellten Schaltung
  • Erstellung von CAD-3D Modellen, Herstellung von 3D-Druckteilen
  • Organisation, Zeitmanagement und Teamarbeit

Projektunterlagen

YouTube Video

Weblinks

  • [1] Joule Thief (YouTube)
  • [2] Thomas Johann Seebeck (Wikipedia)
  • [3] (Peltier Element)

Literatur

  • [1]Javier García-Martínez (Hrsg.): Nanotechnology for the Energy Challenge. 2. Auflage. John Wiley & Sons, 2013, ISBN 978-3-527-66513-6, Kapitel 4.
  • [2]siehe Weblinks Thomas Johann Seebeck
  • [3]siehe Weblinks Peltier Element

--- → zurück zur Übersicht: WS 18/19: Angewandte Elektrotechnik (BSE)