RoboSoccer Gruppe B4 - WS 17/18
Autoren: Patrick Schumann, Martin Theine und Julin Horstkötter
In dem Informatikpraktikum des ersten Semesters im Studiengang Mechatronik ist der Roboter "Nr. 27" konstruiert worden. Dessen Software ist darauf ausgelegt, autonom Fußballspielen zu können.
Zielsetzung
"Die Zielsetzung besteht in der Entwicklung und Programmierung eines fußballspielenden Roboters, der in der Lage ist, ein bewegliches Objekt (Ball) auf einem Spielfeld autonom zu identifizieren und schnellstmöglich in das gegnerische Tor zu schießen.
Analog zu realen Fußballspielen ist es notwendig, bestehende Hindernisse, wie beispielsweise einen gegnerischen Roboter, zu überwinden."[1]
Teammitglieder und ihre Aufgaben
- • Konstruktion des Fahrzeuges
- • Programmentwicklung mit Matlab und NXC
- • Entwicklung und Visualisierung des Konzeptplans mit PapDesigner
- • Visualisierung des Fahrzeuges mit LegoDesigner
- • Konstruktion des Fahrzeuges
- • Programmentwicklung mit Matlab und NXC
- • Entwicklung und Visualisierung des Konzeptplans mit PapDesigner
- • Videoaufnahme und Bearbeitung
- • Programmentwicklung mit Matlab und NXC
- • Entwicklung und Visualisierung des Konzeptplans mit PapDesigner
- • Verfassen des Wiki-Beitrages
- • Videoaufnahme und Bearbeitung
Konstruktionsplan im Lego Designer
- Inhalt1
- Inhalt2
- Inhalt3
--> evtl. Bewertung der mechanischen Konstruktion: Die Konstruktion ist sehr stabil...
Fahrzeugkennwerte
Abmessungen des Fahrzeugs
| Parameter | Maße in mm |
|---|---|
| Fahrzeuglänge | 270 mm |
| Fahrzeugbreite | 170 mm |
| Fahrzeughöhe | 300 mm |
| Spurweite vorne | 120 mm |
| Spurweite hinten | 60 mm |
| Achsabstand | 90 mm |
| Wendekreis | ca. 0 mm |
Bemerkung: Der Roboter ist kompakt gebaut und hat eine Einzelradaufhängung. Aus diesen Gründen ist er sehr wendig und kann sogar auf der Stelle drehen. Der Wendekreis beträgt daher 0 mm.
Sensorik und deren Anwendungsgebiete
- Infrarotsensor: Ballsuche
- Kompasssensor: Ausrichtung zum Tor
- Mechanische Tastsensor 1: Ballerkennung
- Mechanische Tastsensor 2: Hinderniserkennung
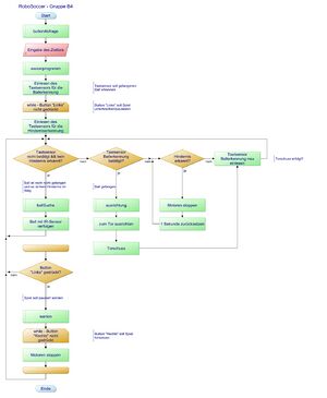
Softwarekonzept als Programm-Ablauf-Plan (PAP)

PAP als PDF-Dokument: Datei:RoboSoccer - Gruppe B4 PAP.pdf
Die Software des Roboters teilt sich, wie im PAP ersichtlich, in folgende Strategien auf:
- Ballsuche
- Fassen des Falles
- Ausrichtung
- Schuss
- Wichtig --> Implementierung des PAP in den entsprechenden Sprachen (Matlab, Simulink und/oder NXC)
- Wurden Formalien eingehalten (Header, Kommentare, Coding-Guidelines,...)
- Wurde modular programmiert?
Bildmaterial

Fotos





Video
-Hier soll das Video zum Roboter verlinkt werden.- --> Videolink
- Video als Beleg der Funktion Ihres Roboters. Beachten Sie die Hinweise.
- Beschreiben Sie Ihr Projekt als wissenschaftlichen Artikel im HSHL Wiki und verlinken Sie Ihre Dateien in SVN.
Nr. 27 in Action!
Video-Beschreibung:
Herausgeber: Patrick Schumann, Martin Theine und Julin Horstkötter
Hochschule: Hochschule Hamm-Lippstadt
Studiengang: Mechatronik 1. Semester
Projektkurs: Informatikpraktikum I (Gruppe B4)
Betreuer: Prof. Dr. Ing.-Schneider
Musik: Epic - Royalty Free Music[2]
Praktikumsziel: Konstruktion und Programmierung eines LEGO-Mindstorm-Roboters, der Fußball spielen kann. Anhand eines Infrarotlicht aussendenden Balls und des Infrarotsensors des Roboters kann dieser den Ball "sehen". Die Ausrichtung erfolgt mittels Kompasssensors. Programmiert wurde in der Programmiersprache NXC, welche C-Basiert ist.
Zusammenfassung
Zum Ende des Wintersemesters ist es geschafft. Der Roboter "Nr. 27" spielt Fußball. Somit ist das Ziel zur Zufriedenstellung der Teammitglieder erreicht. (Weitere Verbesserungen siehe "Ausblick")
Der Erfolg lag in einer gelungenen Absprache des kompletten Teams. Die Mitglieder haben sich bei Problemen gegenseitig geholfen, Aufgaben abgesprochen und gemeinsam an Lösungen gearbeitet und nach Optimierungsmöglichkeiten gesucht.
So ist ein Roboter entstanden, der ohne menschliches Eingreifen, alleine durch Sensoren, einen Mikrokontroller und eine intelligente Software sogar gegen einen gegenerischen Roboter Fußball spielen und gewinnen kann.
Verwendete Softwaretools
- Bricx Command Center 3.3 [1] (für die Programmierung)
- Microsoft Office: PowerPoint [2] (zur Erstellung des Werbeplakats)
- LEGO Digital Designer [3] (zur Erstellung des Bauplans des Roboters)
- Matlab [4] (zur Analyse von Daten aus Sensortests)
- NXT 2.0 [5] (zur Programmierung der Software)
- EV3 Lobby [6] (zur Programmierung der Software)
Ausblick
- Der Tastsensor zur Hinderniserkennung ist derzeit instabil, da er nicht mechanisch geführt ist. Dies führt dazu, dass dieser beim schrägen Anfahren eines Hindernisses nicht auslöst.
- Die Ausrichtung zum Tor ist aufgrund des Kompasssensors nur begrenzt möglich. Der Roboter kann sich lediglich nach einer Himmelsrichtung ausrichten. Befindet er sich am Spielfeldrand, kann er das Tor nicht treffen, obwohl er sich korrekt ausgerichtet hat. Für die Lösung dieses Problems müsste der Roboter noch über eine Positionsinformation verfügen. Alternativ könnte man die Tore verbreitern.
Literaturverzeichnis
- ↑ Prof. Schneider: Einleitung 2017, abgerufen am 18. Januar 2018.
- ↑ Epic - Royalty Free Music - https://www.bensound.com/royalty-free-music/track/epic
→ zurück zum Hauptartikel: RoboSoccer WS 17/18