Seminaraufgabe SoSe 2021: Einspurmodell Gruppe K: Unterschied zwischen den Versionen
| Zeile 13: | Zeile 13: | ||
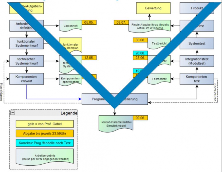
== Vorgehensweise nach dem V-Modell == | == Vorgehensweise nach dem V-Modell == | ||
[[Datei:Systems_Design_Engineering_-_Seminaraufgabe_mit_V-Vordergrund.jpg| | [[Datei:Systems_Design_Engineering_-_Seminaraufgabe_mit_V-Vordergrund.jpg|900px|center|Ablaufplan der Seminaraufgabe nach V-Modell]] | ||
=== Anforderungsdefinition === | === Anforderungsdefinition === | ||
Version vom 7. Juli 2021, 18:12 Uhr
Autoren: Viktor Mirosch, Osman Mughal
Einleitung
Im Studiengang "Business and Systems Engineering" gibt es die Lehrveranstaltung "System Design Engineering" von Prof. Göbel. In System Design Engineering werden die Studierenden an die Anwendung und Entwickelung nach dem V-Modell, durch eine Seminararbeit herangeführt. In diesem Artikel wird die Ausarbeitung der Gruppe K dargestellt. Die Seminaraufgabe besteht darin ein lineares Einspurmodell mit Hilfe des V-Modells zu Entwickeln. Bei der Umsetzung und Darstellung wird das Programm MATLAB - SIMULINK 2020a verwendet. Für die Durchführung relevanten Parameter und Formeln sind dem Skript "Fahrwerksmanagement" entnommen.
Vorgehensweise nach dem V-Modell

Anforderungsdefinition
Als erste Aufgabe des V-Modells steht die Anforderungsdefinition. In diesem Abschnitt wird möglichst genau und verpflichtend festgehalten, wie das Projekt gestaltet und durchgeführt werden soll. Zudem wir genaustens definiert welches Ergebnis erzielt werden soll. Aus all diesen Verpflichtungen wird das Lastenheft abgeleitet.
In unserem Fall ist der erste Punkt die Arbeitsaufgabe. Hier wird definiert was getan werden soll, welche Rahmenbedingungen dabei herrschen, wo wir verschiedene Informationen herbekommen und wo das Arbeitsergebnis hochgeladen wird.
Weiter geht es mit der Definition aller Eingänge und Ausgänge. Es ist zu nennen welche Werte Ein- und Ausgegeben werden sollen und in welcher Einheit. Ein ähnlicher Punkt bei dem genauso vorgegangen wird ist der Punkt Parameter. Hier werden - wie der Name schon sagt - die Parameter für das Modell vorgegeben.
Im Punkt Technisch sind alle Anforderungen zusammengefasst die zur Erstellung des Einspurmodells berücksichtigt werden müssen. Dazu wird definiert welche Module das Modell enthalten muss und wie das Ergebnis dargestellt werden soll.
Im Punkt Software und Werkzeuge werden die Programme und die Rahmenbedingungen für diese festgelegt.
Die letzten beiden Punkte beinhalten die Anforderungen an die Dokumentation und die verbindlichen Fristen in Form von Abgaben der Zwischenstände im SVN.
Funktionaler Systementwurf
In diesem Punkt werden die Anforderungen auf die Funktionen des Einspurmodells abgebildet. Dieser Punkt wurde uns von Prof. Dr. Göbel abgenommen, weshalb der Absatz nicht so ausführlich erklärt ist.
Technischer Systementwurf
Beim technischen Systementwurfe wird ein grobes Gerüst nach den Anforderungen in der Software erstellt. Hier geht es noch nicht um die genauen Ausführungen der Funktionen und deren Berechnung, sondern mehr um die Module und Submodule die das Gerüst bilden. Dabei wird unterteilt welche Funktion in welchem Modul ausgeführt werden soll und wie die Module zueinander in Beziehung stehen.
Komponentenspezifikation
In der Komponentenspezifikation wird für jedes Modul (Komponente) genau definiert welche Eingänge und Ausgänge diese hat und welche Aufgabe damit erledigt werden soll. Zudem werden die Funktionen aller Module und Submodule genannt und auch deren Berechnung.
Programmierung/Modellierung
Bei der Programmierung und Modellierung werden die Arbeitsergebnisse der Komponentenspezifikation und des technischen Systementwurfs zusammengeführt. Das leere Gerüst aus dem technischen Systementwurf kann nun mit Eingängen und Parametern gefüllt werden. Außerdem können nun alle Module und Submodule mit Funktionen und Berechnungen gefüllt werden.
Das Modell erhält die Werte für alle Parameter aus einem MATLAB Skript, der bei Ausführung die Daten in das Simulink Modell übernimmt und dieses öffnet.
Komponententest
Da höchstwahrscheinlich an manchen stellen Fehler auftreten, ist es wichtig das Modell zu testen. Als erste Stufe werden alle Komponenten einzeln getestet.
Wichtig hierbei ist es den Test von jemand anderem durchführen zu lassen, da man oftmals für eigene Fehler "blind" ist.
Um den Test durchzuführen wird jedes Submodul aus dem Simulink Modell entnommen und in eine neue Simulink Datei eingefügt. Anschließen werden die Eingänge in Form von konstanten Werten hinzugefügt und das Ergebnis beobachtet. Sollten die Ergebnisse von den eigenen Berechnungen abweichen wird dieser Fehler genaustens dokumentiert. Um alles so transparent und nachvollziehbar wie möglich zu halten, werden diese Tests auch zusätzlich zu dem Dokument in dem die Fehler festgehalten werden abgespeichert und der getesteten Gruppe zur Verfügung gestellt.
Integrationstest
Der Integrationstest geht einen Schritt weiter als der Komponententest. Hier wird davon ausgegangen, dass die Submodule berichtigt wurden und das übergeordnete Modul wird getestet. Wie zuvor wird diese Aufgabe von einer anderen Gruppe übernommen um auszuschließen, dass eigene Fehler übersehen werden.
Auch beim Integrationstest werden die einzelnen Module wieder ausgeschnitten und mit konstanten gefüllt. Dabei wird das Ergebnis beobachtet und abgespeichert und Fehler genau dokumentiert.
Systemtest
Der Systemtest ist der letzte Test, der von einer anderen Gruppe durchgeführt wird. Hierbei werden als letzter Schritt alle Module zusammen als Modell getestet. Dafür werden die Eingänge entweder mit konstanten ersetz oder man ändert die Parameter im MATLAB Skript und schaut sich das Ergebnis an.
Weicht das erwartete Ergebnis vom erhaltenen Ergebnis ab wird dies dokumentiert und am besten mit Bildern festgehalten und der Gruppe zur Verfügung gestellt. Es ist wichtig hierbei möglichst alles zu testen. Das heißt es sollten nicht nur die Parameter geändert werden, sondern auch die Manöver.
Abnahmetest
Der Abnahmetest wird von Prof. Dr. Göbel vorgenommen. An diesem Punkt sollte das Simulink Modell und das MATLAB Skript soweit verbessert worden sein, dass keine Fehler auftreten. Dabei helfen die zuvor durchgeführten Test. Zusätzlich muss noch jede Anforderung des Lastenhefts erfüllt sein.
Anforderungen
In der Arbeitsaufgabe wurde beschlossen, dass das Projekt nach dem V-Modell erstellt werden muss und das die Simulation des Fahrverhaltens durch das linear Einspurmodell erfolgen soll. Des weiteren muss die Betrachtung bei konstanter Geschwindigkeit erfolgen. Die Infos und Vorlagen sind dem SVN Ordner zu entnehmen, sowie die fristgerechte Abgabe im SVN ist zu beachten.
Bei den Eingängen wurden zwei Punkte verpflichtet. Der Fahrlenkwinkel muss in [°] angegeben werden und die Fahrzeuglängsgeschwindigkeit in [m/s].
Im Ausgang werden die Schräglaufwinkel, der Schwimmwinkel und die Modelgierrate in [°] angegeben. Die Querkräfte müssen jeweils für die X und Y Richtung in [N] angegeben werden. Für die Querbeschleunigung wurden 2 Anforderung definiert. Die Einheit in X und Y Richtung wird in [m/s^2] angegeben und muss zwischen 0 und 4 liegen.
Im Technischen Punkt wurde beschlossen, dass das Modell in 3 Modulen untergliedert wird, Manöversteuerung, Modell und Auswertung. Dabei wird in der Manöversteuerung die Manöverauswahl so wie die Eingangsgrößen bestimmt. Im Modell wird die Fahr berechnet. Die Komponenten der Module beinhalten Reifen, Karosserie, Gierdynamik und die Berechnung des vorderen und hinteren Schwimmwinkels. Dabei ist zu beachten dass die Komponenten nicht weiter unterteilt werden dürfen. Die Auswertung erfolgt über aus Diagrammen die, die Werte über die Zeit ausgeben und übereinander vertikal visualisiert werden.
Technischer Systementwurf
Komponentenspezifikation
Umsetzung
Ergebnis
Zusammenfassung
Arbeitsergebnisse
Die vollständigen Unterlagen zu der Durchführung befinden sich im SVN.
Literaturverzeichnis
→ zurück zum Hauptartikel: "Systems Design Engineering" - Seminaraufgabe SoSe 2021: Einspurmodell“