Legoteil Zählmaschine 2016 2017: Unterschied zwischen den Versionen
| Zeile 77: | Zeile 77: | ||
<br /> | <br /> | ||
==== Umbau der Legoteil-Zählmaschine ==== | ==== Umbau der Legoteil-Zählmaschine ==== | ||
Um das angesprochene Konzept umzusetzen, mussten einige Komponenten an der Legozählmaschine umgebaut und angepasst werden. Zum einen wurde das kurze Förderband entfernt. Die Box zur Bilderkennung befindet sich nach wie vor mittig auf dem langen Förderband. An ihr wurden zwei Luftdruckdüsen angebracht, mit denen die Legoteilgruppen zurückgeworfen werden können. Am Ende des langen Laufbandes wurde eine neue Bildverarbeitungsbox angebracht, in der die Legoteile erkannt werden (weitere Informationen hierzu sind im Kapitel ) zu finden | Um das angesprochene Konzept umzusetzen, mussten einige Komponenten an der Legozählmaschine umgebaut und angepasst werden. Zum einen wurde das kurze Förderband entfernt. Die Box zur Bilderkennung befindet sich nach wie vor mittig auf dem langen Förderband. An ihr wurden zwei Luftdruckdüsen angebracht, mit denen die Legoteilgruppen zurückgeworfen werden können. Am Ende des langen Laufbandes wurde eine neue Bildverarbeitungsbox angebracht, in der die Legoteile erkannt werden (weitere Informationen hierzu sind im Kapitel Gruppe: Bildverarbeitung/Legoteil-Erkennung) zu finden | ||
<br /> | <br /> | ||
==== Erkennung von Legoteil-Gruppen ==== | ==== Erkennung von Legoteil-Gruppen ==== | ||
Version vom 2. Februar 2017, 14:27 Uhr

Bei der HSHL Lego® Zählmaschine handelt es sich um eine Maschine, die automatisch Legoteile zählen und sortieren kann, um gegebenen Falls fehlende Lego®-Steine nachbestellen zu können. Es ist ein studentisches Projekt, welches in Rahmen des System-Entwurf-Praktikums des Studiengangs Mechatronik mit Schwerpunkt System Design Engineering im 7. Semester durchgeführt wurde. [1] [2]
Autoren: Adam Fankhauser, Christo Tsibadze, Kevin Penner, Niklas Lingenauber, Sergej Krause, Simon Hanemann
Betreuer: Prof. Schneider, Prof. Goebel
Aufgabenstellung
Die vorhandene Legoteilzählmaschine (siehe Legoteilzählmaschine_2016 ) soll Soft- und Hardwaremäßig modifiziert werden, um drei wichtigsten Anforderungen zu erfüllen. Die Vereinzelung bzw. Separierung der Legoteile soll verbessert werden damit in Bildverarbeitungsbox nur einzelne Legoteile zugeführt werden. Für die Bildverarbeitung bzw. Legoteilerkennung soll ein neuer Ansatz entwickelt werden. Bisherige Ansätze konnten Merkmale bei einigen Legoteilen teilweise ungenau ermitteln. Die größten Probleme gab es bei schwarzen und braunen Legoteilen, sowie an Licht-reflektierenden Flächen der Legoteile und bei Schattenbildung. Nach der Legoteilerkennung wurde bisher nur binär sortiert, erkannt und nicht erkannt. In diesem Semester soll ein Konzept aufgestellt und zum Teil realisiert werden.
[1]
Aufgabenteilung
Die in der Aufgabenstellung genannten wichtigsten Arbeitspakete wurden wie folgt in drei Teams aufgeteilt:
- Adam Fankhauser, Niklas Lingenauber:
- Separierung:
- neues Konzept zur Separierung der Legoteile
- Umbau der Legoteil-Zählmaschine
- Erkennung von Legoteil-Gruppen
- neues Konzept zur Separierung der Legoteile
- Weitere Aufgaben:
- Entwurf einer Steuerplatine zur Realisierung des neuen Konzeptes
- Elektronik
- Separierung:
- Kevin Penner, Christo Tsibadze:
- Bildverarbeitung: Neuer Ansatz für bessere Farb- und Merkmalerkennung der Teile
- Ablauf der Bildverarbeitung / Legoteilerkennung
- Schnittstellen
- Mechanischer Aufbau Neuer BV-Box
- Matlabimplementierung
- Ablaufplan
- Parametrisierung der Kamera
- Automatische Kalibrierung der Kamera
- Legoteilerkennung
- Weitere Aufgaben:
- "Abflussrohr", Transportsrohr für Legoteile (Bildverarbeitungsbox --> Sortierung)
- "Drosselklappe", Prototyp für Separierung in Y-Richtung
- Kommunikation mit Arduino
- Bildverarbeitung: Neuer Ansatz für bessere Farb- und Merkmalerkennung der Teile
- Simon Hanemann, Sergej Krause:
- Sortierung:
- Konzepte verschiedener Sortierverfahren
- Realisierung eines Linearläufers
- Hardwareaufbau der Sortierungskästen
- Programmierung des Linearläufers mithilfe des GeckoDrive
- Hardwaresicherung für Linearläufer
- Weitere Aufgaben:
- Sortierung:
Projektplan
Meilensteine für das 7. Semester mit oder ohne Deadlines: UNTER BEARBEITUNG
Realisierung
Gruppe: Separierung
[4]
[3]
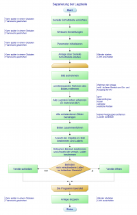
Die Ergebnisse des vorausgegangene Praktikums haben aufgezeigt, dass eine Vereinzelung der Legoteile mit dem vorhandenen Aufbau schwer zu verwirklichen ist (siehe Semster 2016 Fazit). Durch das Befüllen des Bunkers mit einer Vielzahl an Legoteilen lässt sich die Anzahl der sich auf den Fließbändern befindlichen Teile nur schwer steuern. Ein langsameres Besteuern des Bunkers reicht nicht aus, da sich bereits die Anzahl der mit einer Ladungszufuhr transportierten Legoteile nicht durch das In-Reihe-Schalten zwei unterschiedlich schnell laufender Bänder separieren lässt. Hinzu kommt, dass das Anbringen von Hindernissen auf dem ersten Förderband nicht wie gewünscht die Legoteil-Gruppen auseinander zieht und gelegentlich durch verklemmte Teile die Legoteilzufuhr zur Bilderkennung verstopft. Dies hat in Kombination mit den Problemen bei der Sortierung von Legoteilen nach dem Erkennungsprozess dazugeführt, dass eine Überarbeitung des Gesamtkonzeptes notwendig war, um eine zuverlässige Legoteil-Zählmaschine realisieren zu können.
neues Konzept zur Separierung der Legoteile
Das neue Konzept zur Separierung besteht aus einer eigenen Bilderkennungsbox, in der zu erkennen ist, ob sich mehrere Legoteile zur selben Zeit in ihr befinden. Ist dies der Fall, sind zwei Luftdüsen, die am Ausgang der Box angebracht sind und entgegen der Laufrichtung des Fließbandes zeigen, anzusteuern, um die Teile zurückzuwerfen. Da das Fließband weiterläuft, werden die Legoteile zurück in die Bildverabeitung befördert und können für den Fall, dass sie vereinzelt sind, die Fotobox passieren und in die Bilderkennung für die Legoteilerkennung zu gelangen. Ist dies nicht der Fall werden erneut die Düsen angesteuert, um die Legoteile zurückzuwerfen. Bei diesem Konzept der Separierung kann auf ein zweites Förderband zunächst verzichtet werden.
Umbau der Legoteil-Zählmaschine
Um das angesprochene Konzept umzusetzen, mussten einige Komponenten an der Legozählmaschine umgebaut und angepasst werden. Zum einen wurde das kurze Förderband entfernt. Die Box zur Bilderkennung befindet sich nach wie vor mittig auf dem langen Förderband. An ihr wurden zwei Luftdruckdüsen angebracht, mit denen die Legoteilgruppen zurückgeworfen werden können. Am Ende des langen Laufbandes wurde eine neue Bildverarbeitungsbox angebracht, in der die Legoteile erkannt werden (weitere Informationen hierzu sind im Kapitel Gruppe: Bildverarbeitung/Legoteil-Erkennung) zu finden
Erkennung von Legoteil-Gruppen

Weitere Aufgaben
Entwicklung einer Steuerplatine zur Realisierung des neuen Konzeptes
Elektronik
Gruppe: Bildverarbeitung/Legoteil-Erkennung
[1]
[5]
Im vorherigen Semster stellte sich heraus, dass bei dem bestehenden Konzept zur Erkennung von Legoteilen Probleme aufgetaucht sind. Darunter die Erkennung von schwarzen und braunen Legoteilen. Aber auch Schattierungen und Lichtrefelxionen an Legoteilen verfälschten die Merkmale so(z.B. Flächeninhalt), dass oftmals keine Klassifikation stattfinden konnte aufgrund von Nichtübereinstimmungen zwischen gemessenen Merkmalen und hinterlegten Merkmalen in der Datenbank (siehe Semster 2016 Fazit). So wurde ein neues Konzept mit einer neu angefertigten Kamerabox geplant und realisiert, da die Probleme softwaretechnisch nicht zu lösen waren.
Schnittstellen
Damit die Bilverarbeitung und damit auch das Erkennen der Legoteile erfolgreich verlaufen kann, müssen zunächst die Legoteile vereinzelt in die Bildverarbeitungsbox gelangen (Link zum Wikiteil mit der Separierung einfügen!!!). Sobald ein Legoteil erkannt wurde, wird es aus der Box per Druckluft gefördert und muss anschließend sortiert werden. Damit das Legoteil richtig sortiert wird, wird dem jeweiligen Legoteil anhand der ID eine Box zugeorndet. Der Schnittstellenplan lässt sich zusammengefasst folgendermaßen darstellen:

Mechanischer Aufbau
Grober Ablauf der Legoteilerkennung

Matlabimplementierung
Das einzelne Programm für die Erkennung von Legoteilen befindet sich hier: Bildverarbeitung_Main_V1. Die einzelne Funktion für ein späteres Gesamtprogramm wurde ebenfalls geschrieben und befindet sich hier: AutomatischesZaehlen. der Funktion wird ein kalibriertes Kameraobjekt, die Schnittstelle zur Datenbank, die serielle Schnittstelle zum Arduino und das Kalibrierbild übergeben. Als Rückgabewert wird eine Liste mit den gezählten Legoteil-IDs zurückgegeben.
Parametrisierung der Kamera:
Für die Einstellungen der Paramter wurde das Matlabtool Image Acquisition Toolbox benutzt. Dort wurden einzelne Parameter so ausgetestet/eingestellt, dass sich zum einen die Legoteile beim Durchlichtverfahren gut vom Hintergrund abgrenzen und zum anderen die unterschiedlichen Legofarben beim Auflichtverfahren erkennen lassen. Folgende Einstellungen wurden getroffen:
cam.BacklightCompensation = 0;
cam.Tilt = 0;
cam.Sharpness = 128;
cam.Pan = 0;
cam.Saturation = 128;
cam.Brightness = 128;
cam.Contrast = 128;
cam.Gain = 0;
cam.ExposureMode = 'manual';
cam.FocusMode = 'manual';
cam.WhiteBalanceMode = 'manual';
cam.WhiteBalance = 4000;
cam.Focus = 10;
cam.Exposure = -3;
Kamera-Kalibrierung:
Obwohl die Parameter der Kamera konstant und unverändert waren, stellte sich heraus, dass das Bild der Kamera bei einigen Programmstarts trotzdem heller war. Um Neustarts des Programms zu vermeiden wurde so eine Kalibrierfunktion geschrieben, welche anhand eines aufgenommenen Bildes erkennt, ob die Kameraeinstellungen korrekt vorgenommen.
Dabei wird in einer Schleife ein Kameraobjekt erzeugt und mit den oben aufgeführten Einstelllungen/Parametern versehen. Nun wird ein Bild mit diesen Einstellungen geschossen (im Auflichtverfahren) und mit einem zuvor gespeicherten Bild (siehe Abbildung 4), welches die richtigen Einstellungen beinhaltet, verglichen. Sollten sich die durchschnittliche Helligkeiten der Bilder Unterschiede aufweisen, wird das Kameraobjekt neu erzeugt und der Vorgang wiederholt sich, bis die richtigen Einstellungen getroffen wurden.
Zusammenfassend beschreibt folgendes Diagramm den Ablauf der Selbstkalibrierung:

Das Kalibrierbild befindet sich im folgenden Ordner: Calib_Img und die Kalibrierfunktion hier: Cam_Configuration_Check_V1
Legoteilerkennung:
Die Legoteilerkennung erfolgt in einer Schleife, in welcher jeder einzelne Frame ausgewertet wird. Zum Beenden der Schleife und damit des Programms muss hier die Escape-Taste gedrückt werden.
Vorverarbeitung, Segmentierung & Nachverarbeitung:
Zunächst wird das im Durchlichtverfahren aufgenommene Bild zugeschnitten, damit unnötige Bildregionen nicht bearbeitet werden müssen. Die Anzahl an Pixeln, welche in Höhe und Breite weggeschnitten werden, wurde experimentell ermittelt und so ausgelegt, dass sich das größte Legoteil immer im Blickfeld befindet.
Daraufhin erfolgt die Binarisierung bzw. Segmentierung. Die Schwellwerte für die jeweiligen Farbkanäle und die Funktion zur Binarisierung wurden mithilfe des Matlabtools Color Thresholder ermittelt. Sollte sich im Laufe des Projektes die Kamerabox verändern (z.B. mehr LEDs eingebaut oder ein anderer Lichteinfall) muss diese Funktion ersetzt werden, da es sonst zu Segmentierungsfehlern kommen kann.
Die Funktion zur Segmentierung findet man hier: createBinary_V3
Im Anschluss werden noch kleine, einzelne Pixel im Hintergrund und im Legoteil gelöscht. Damit ist das Bild bereinigt und vollständig segmentiert.
Legoteilerfassung:
Damit ein Legoteil erfasst werden kann, müssen folgende Kriterien eingehalten werden:
- Legoteil muss sich an der Kante befinden
- Legoteil muss sich in einer Ruhelage befinden
- Es darf nur ein Legoteil im Bild vorhanden sein
Sollte mehr als ein Legoteil ein Bild sein, werden alle vorhandenen Legoteile in der Box herausgepustet und als "nicht erkannt" deklariert.
Farbliches Merkmale extrahieren:

Damit die Farbe erkannt werden kann, wird das Auflichtverfahren angewendet. Die Funktion "FARBERKENNUNG_V2" bekommt als Übergabewerte zwei Matrizen:
- RGB-Bild aus Auflichtverfahren und Binärbild vom erkannten Objekt
- mit Hilfe der Übergabeparameter wird eine 3D-Farbmaske erstellt (3D --> RGB).
- Farbmaske: Aus dem Originalbild werden nur die Pixel in die Masken übernommen, die im Binärbild dem Objekt zugeordnet werden können (weiße Pixel)
- Anschließend werden Mittelwerte für Rot-, Grün- und Blau-Anteil berechnet.
Zuordnung zur nächstgelegenen Farbe:
- Es werden die RGB-Mittelwerte mit einer Farbtabelle verglichen:
- die Differenzen von jedem Farbanteil zur Farbtabelle werden ermittelt. Davon werden die Differenzen des Farbanteils mit dem größten Wert (Abweichung) gespeichert.
- Anschließend wird der minimalste Wert von den maximalen Abweichungen ermittelt --> Es wird genau die Farbe ermittelt, welches die kleinste Abweichung zu der Legoteil-Farbe hat.
Die ermittelte Farbe wird als String zurückgegeben. Es können weitere Farben im Nachhinein hinzugefügt werden oder Farbschwellwerte verändert werden, falls sich die Lichtverhältnisse in der Kamerabox durch Umbauten verändern.
Geometrische Merkmale extrahieren:

Die Funktion "Merkmalsberechnung_V3" erhält als Übergabeparameter ein Binärbild eines einzelnen Objektes (Legoteil). Aus diesem Objekt werden dann folgende Merkmale extrahiert, welche dann zurückgegeben werden:
- Umfang --> Anzahl der Pixel, die sich am Rand des Objektes befinden
- Fläche --> Anzahl der Pixel, die sich innerhalb des Objektes befinden (Löcher ausgeschlossen)
- Flächenschwerpunkt --> Pixelkoordinaten {x/y}
- Minimaler Abstand von Flächenschwerpunkt zu äußerem Rand des Objektes
- Maximaler Abstand von Flächenschwerpunkt zu äußerem Rand des Objektes
Die Berechnung der Fläche erfolgt über die Summenbildung der Zeilen und Spalten des Binärbildes. Da so nur die weißen Pixel addiert werden, handelt es sich hierbei nur um die Pixel, die zum Objekt gehören.
Die Schwerpunktskoordinaten lassen sich mit der Matlab-Funktion Regionprops berechnen, welche als Übergabeparameter das Binärbild des Objektes und die Option 'centroid' erhält.
Mithilfe des Kantenbildes des Objektes (erzeugt mit der Matlab-Funktion bwperim), kann eine Liste mit allen Kantenkoordinaten erstellt werden (Matlab-Funktion: Regionprops(Kantenbild, 'Pixellist')). Aus der Differenz zwischen jedem einzelnen dieser Kantenpixel und dem Schwerpunkt bestimmt man nun die Abstände vom Schwerpunkt zum Rand, welche nach minimalen und maximalen Wert durchsucht werden.
Anhand der Größe der Kantenpixelliste kann außerdem der Umfang des Objektes bestimmt werden.
Diese Merkmale dienen, zusätzlich zu der Farbe des Objektes und die Anzahl der Löcher im Objekt, als Indikatoren für den Abgleich zwischen aktuellen Legoteil in der Box und den hinterlegten Daten in der Datenbank.
Sollten sich herausstellen, dass diese Merkmale nicht genügen, um alle Legoteile voneinander unterscheiden zu können, sind weitere Merkmalsberechnungen möglich (z.B. Die Seitenlängen einer um das Objekt aufgespannten Boundingbox).
Herauspusten der Legoteile:
Sobald alle Merkmale erfasst wurden, werden diese mit einer Datenbank abgeglichen und einer Legoteil-ID zugeordnet, anhand derer man die zugehörige Box (des Linearläufers) ermittelt und mitteilt. Danach erfolgt das Herauspusten des Legoteils aus der Kamerabox. Um herauszufinden, wann der Herauspusten beendet werden kann, wird das aktuelle Kamerabild (bei Auflichtverfahren) mit dem Kalibrierbild verglichen. Sollten hier keine großen unterschiede vorliegen, ist die Box leer und das Ventil der Druckluftdüse kann geschlossen werden.
Teach In
Coming soon
Gruppe: Sortierung
Die SDE-Gruppe von dem Semester 2016/2017 hat sich dafür entschieden, einen Linearläufer einzusetzen. Im folgenden Bild wird schematisch der Aufbau und Ablauf der Sortierung dargestellt.
Es wurden noch weitere Konzepte ausgearbeitet. Mögliche Ansätze für zukünftige Optimierungen des Auswerfers findet man [hier].[2] [6]
Schaltplan des Linearläufers

| Geckodrive-> 24V-Netzteil | ||||||
| Klemme (Gecko) |
Bezeichnung | Farbe | Überträgt | Klemme (Netzteil) |
Zusatz-Information | |
|---|---|---|---|---|---|---|
| 1 | GND | Schwarz | Ground | GND | --- | |
| 2 | 24V | Rot | Spannung | 24V | 18-80 VDC | |
| Geckodrive-> Stecker des Schrittmotors | |||||||
| Klemme (Gecko) |
Bezeichnung | Farbe | Überträgt | Stecker (Motor) |
Zusatz-Information | ||
|---|---|---|---|---|---|---|---|
| 3 | WINDING A+ | Gelb | Schritte | PIN1 (Weiß) | Phase 1 | ||
| 4 | WINDING A- | Blau | Schritte | PIN2 (Braun) | |||
| 5 | WINDING B+ | Rot | Schritte | PIN3 (Blau) | Phase 2 | ||
| 6 | WINDING B- | Schwarz | Schritte | PIN4 (Schwarz) | |||
| Geckodrive-> Stoppschalter -> Arduino | |||||||
| Klemme (Gecko) |
Bezeichnung | Farbe | Überträgt | Klemme (Arduino) |
Zusatz-Information | ||
|---|---|---|---|---|---|---|---|
| 7 | DISABLE | Blau | Signale | GND | Benötigt einen 33kΩ-Pulldown Widerstand | ||
| --- | 5V | --- | Spannung | 5V | Versorgt den Not-Stopp-Schalter des Linearläufers | ||
Anmerkung: Sollte der Linearläufer zu nah an das Ende seiner Schiene kommen, so betätigt er einen der Stoppschalter. Diese schalten den Geckodrive aus und somit auch den Schrittotor. Im Notfall wird somit die Hardware geschont.
| Geckodrive-> Arduino | ||||||
| Klemme (Gecko) |
Bezeichnung | Farbe | Überträgt | Klemme (Arduino) |
Zusatz-Information | |
|---|---|---|---|---|---|---|
| 8 | DIRECTION | Gelb | Signale | D5 | Gibt die Richtung an | |
| 9 | STEP | Blau | Signale | D6 | Gibt die Schritte an | |
| 10 | COMMON | Rot | Signale | D7 | Ein/Aus des Geckodrives | |
Einstellung des Geckodrives
| Elektrische Charakteristiker des Linearläufers | |||
| Ohne Last | Auf max. Geschwindigkeit entgegen der Richtung des motors |
Auf max. Geschwindigkeit in Richtung Motor) | |
|---|---|---|---|
| Spannung | 24 V | 22 V | 24 V |
| Strom | 0.63 A | 2.02 A | 1,60 A |
| Leistung | 15,12 W | 44,44 W | 35,19 W |
Motor: MOT-AN-S56(NEMA23)
0,55m / 1,81 s = 0,304 m/s Richtung ende mit der Einstellung von F = 1000000 0,55m / 1,42 s = 0,387 m/s Richtung Motor mit der Einstellung von F = 1000000
Pin Options am GeckoDrive G201X:
1-5 Stromstärke einstellen eingestellt auf 4,4 AMPS
| PIN | Schaltstellungen des Geckodrives | |
|---|---|---|
| 1 | ON |
|
| 2 | OFF | |
| 3 | OFF | |
| 4 | ON | |
| 5 | OFF | |
| 6 | ON | |
| 7 | ON | |
| 8 | ON | |
| 9 | ON | |
| 10 | ON | |
Hinweis:
- 6-8 Keine Funktion bei dem NEMA-23
- 9 Auto Standby um den Motor bei stillstand auf 70% der Stromstärke zu drosseln um die Hitzeentwicklung zu reduzieren.
- 10 auf ON wenn mit NEMA-23 Motoren gearbeitet wird. (Es wird ein NEMA-23 Motor verwendet!)
Evaluation der Druckluftdüsen
Der vollständige Bericht befindet sich im SVN unter
...\Dokumentation\16_Pneumatik\Evaluation_der_Druckluftdüsen.docx
Im ersten Test wurden verschiedene Legoteile und den unten in der Tabelle genannten Düsen getestet. Ziel des Versuches war es heraus zu finden, welche Legoteile sich am besten für den Test der Düsen eigen. In dem Test stellte sich heraus, dass sie Komplexität der Form der Legoteile kaum Einfluss auf das Ergebnis hat. Dies ist auf das geringe Gewicht und die großen Oberflächen der Legoteile zurückzuführen.
Im zweiten Test wurden getestet wie weit die Düsen die Legoteile bei einmaligen betätigen bewegen können. Ein Teil muss dabei mindestens eine Strecke von 20 cm überwinden können. In dem Test zeigte sich, dass die Testergebnisse von der punktuellen Düse nur dann sinnvolle Ergebnisse erzielen, wenn das Objekt mit einem optimalen Angriffswinkel getroffen wird. Deshalb schwanken die Messwerte auch sehr stark im Test. Dies ist sehr ungünstig da die Lage der Teile im laufenden Prozess der Legoteilzählmaschine sehr variabel ist. Das optimalste Ergebnis haben die spitzen Luftdruck-Düsen erzielt, da selbst mit geringen Drücken viel Kraft auf die Legoteile übertragen werden konnte.
Elektronik/Arduino-Kommunikation
Arduino-Kommunikation
Zum Ansteuern der Aktoren mithilfe des Arduino Mega, wurde ein Kommunikationsprogramm geschrieben. Dieses ermöglicht dem Nutzer über den PC einen seriellen Befehl an den Arduino zu schicken, der daraufhin den Befehl ausführt. Zu den Befehlen gehören:
- Ansteuern der LED's in den Kameraboxen für die Erkennung bzw. Separierung
- Ventilsteuerung für die Druckluftdüsen für die Erkennung bzw. Separierung
- Einstellung der Drosselklappenstellung für die Sortierung
- Ansteuern der Förderbandmotoren
- Ansteuern des Linearläufers für die Sortierung
Für die Botschaften wurde ein einheitliches Framework herausgearbeitet. So besitzt jede serielle Botschaft folgende kodierte Inhalte:
- Am Anfang jeder Botschaft steht ein B
- Eine 1-stellige ID, welche die oben aufgeführten Aufgaben repräsentiert
- Eine 2-stellige Nummer (NR), welche einen bestimmten Aktor beinhaltet
- Eine 3-stellige Zusatzzahl, welche z.B. den Motoren eine relative Geschwindigkeit vorgibt, den LEDs bzw. Ventilen an/auf und aus/zu vorgibt oder die Sollposition für den Linearläufer bzw. Drosselklappe beinhaltet
- Die Botschaft wird mit einem E beendet
Eine detalierte Beschreibung der Kommunikation findet sich in folgender Tabelle:
| Beschreibung | ID | NR | ZUSATZ | Gesamtstring | Beispielstring (ohne Leerzeichen) |
|---|---|---|---|---|---|
| Drosselklappe | D | 00 (nur eine Drosselklappe vorhanden) | Z: Stellung (0 oder 1) | B ID NR Z E | B D 00 001 E (Drosselklappe in Stellung 1) |
| LED's | L | 00: Erkennung oben 1: Erkennung unten 2: Sortierung |
Z: Status (0=aus; 1 = an) | B ID NR Z E | B L 01 001 E (Erkennung unten an) |
| Förderbandmotoren | M | 00: Bunker 01: Förderband |
Z: Power in % | B ID NR Z E | B M 01 080 E (Förderband mit 80%) |
| Schrittmotor Sortierung (Linearläufer) | S | 00 - 08: Position | Z: 0 (kein Zusatz) | B ID NR Z E | B S 08 000 E (Linearläufer auf Position 8) |
| Ventile | V | 00: Erkennung pusten 01: nicht belegt 02: Vereinzelung pusten (1) 03: Vereinzelung pusten (2) |
Z: Status (0=aus; 1 = an) | B ID NR Z E | B V 00 001 E (Erkennung pusten) |
Das Programm auf dem Arduino beobachtet dauerhaft den seriellen Eingang und reagiert bei einem Eintreffen einer Botschaft mit einem jeweiligen Ansteuern der digitalen Ausgänge. Das Programm befindet sich im folgenden Ordner:
Serielle_Kommunikation_Arduino_Matlab
Autor/Verantwortlicher: [5]
HSHL-Wiki-Dokumentation
Die HSHL-Wiki-Dokumentation wurde von der gesamten Gruppe bearbeitet. Jedes Themenabschnitt unterliegt der bereits oben genannten Verantwortlichkeiten. [1]
Ergebnisse
Anleitung Programmstart
Fazit
Abgeschlossene Punkte
- Allgemein
- Evaluierung der Druckluftdüsen
- CAD-Modell des „Klemmbocks“ zu Befestigung der Düsen
- Sortierung
- Prozessablaufplan der Sortierung
- Montage Konzept der Sortierung
- Ansteuerung des Linear-Läufers
- Verdrahtung des Linearläufers
- Test der Funktionalität des Linearläufers
- Einbindung der Sensoren des Linearläufers
- Montage der einzelnen Kästen
Notwendige offene Punkte
- Vereinzelung
- Bildverarbeitung zum Erkennen von Bauteilhaufen
- Ersetzen des improvisierten Papp-Schildes für die Luftdruckdüsen
- Montage und Einbindung der „Auswerfer-Klappe“ vor dem Linearläufer
- Optimierung der Pneumatik
- Optimierung der Latenzzeiten
Kritikpunkte
- Es werden nicht die optimalen Luftdruckdüsen eingesetzt
- Ein zweite Bildverarbeitung zum Erkenn von Bauteilhaufen erfordert viel Rechenleistung
- Die Startposition des Linearläufers ist kann stark variieren und den den kompletten Prozess anhalten.
- Beim Überschreiten der Notfall Schalter des Linearläufers kann das System nicht eigenständig reagieren. Daher muss der Läufer manuell auch dieser Lage befreit werden.
- Es gibt noch keine Sicherheitsvorkehrungen, die im Fehlerfall den Prozess oder Teilprozesse stoppen.
- Wenn ein Sortierkasten überfüllt ist, können einzelne Teile aus dem Kasten fallen. Die Kapazität der Sortierkästen könnte angepasst werden.
Noch nicht umgesetzte Ideen
- Sortierung
- Einbau von zusätzlichen Sensoren für das Start/Kalibrierungsproblem des Linearläufers
- Verbinden der Sensoren des Linearläufers mit dem Arduino um automatisch bei Fehlerfällen eingreifen zu können.
- Ein Rohr mit geringerem Durchmesser würde den Trichter vor dem Linearläufer sparen.
Referenzen
Dokumentation
UNTER BERARBEITUNG
