AEP - Einparksensorik: Unterschied zwischen den Versionen
| Zeile 26: | Zeile 26: | ||
== Verbesserung und Aufarbeitung der themenrelevanten Wiki-Artikel == | == Verbesserung und Aufarbeitung der themenrelevanten Wiki-Artikel == | ||
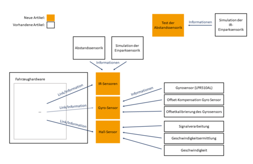
[[Bild:CCF AEP Sensoren Schema Wiki Artikel.png| | [[Bild:CCF AEP Sensoren Schema Wiki Artikel.png|500px|mini|Schema zur Strukturierung der Wiki-Artikel des Bereichs AEP - Einparksensorik.]] | ||
=== Vorgefundene Missstände === | === Vorgefundene Missstände === | ||
Hier sind Wiki-Artikel verlinkt, die den Stand der Einparksensorik bislang dokumentieren. Bei genauerer Betrachtung zeigen sich folgende Auffälligkeiten. Die Übersicht der bereits aktualisierten Artikel befindet sich unter [[AEP_-_Einparksensorik#Aktualisierte_Artikel|Aktualisierte Artikel]]. Achtung: Die folgende Verlinkung führt jeweils zu den alten unbearbeiteten Artikeln aus dem Wintersemester 2019/20 (Stand 22.04.2020): | Hier sind Wiki-Artikel verlinkt, die den Stand der Einparksensorik bislang dokumentieren. Bei genauerer Betrachtung zeigen sich folgende Auffälligkeiten. Die Übersicht der bereits aktualisierten Artikel befindet sich unter [[AEP_-_Einparksensorik#Aktualisierte_Artikel|Aktualisierte Artikel]]. Achtung: Die folgende Verlinkung führt jeweils zu den alten unbearbeiteten Artikeln aus dem Wintersemester 2019/20 (Stand 22.04.2020): | ||
Version vom 24. Juni 2020, 13:29 Uhr
Autoren: Julin Horstkötter, Levin Baumeister
Das im SDE Praktikum verwendete Fahrzeug ist mit diverser Sensorik ausgestattet. Dieser Artikel befasst sich insbesondere mit den für das autonome Einparken benötigten Sensoren. Der Einsatz der Sensoren leitet sich anhand von dem im Lastenheft definierten Anforderungen her.
In Kürze stellt dieser Artikel den aktuellen Stand der Einparksensorik dar. Außerdem werden zusammenhängende Funktions-Erklärungen gegeben, da die Sensoren für die Umsetzung des Einparkalgorithmus von essentieller Bedeutung sind.
Der Einparkalgorithmus greift auf die in diesem Artikel beschriebene Einparksensorik zurück.
Dafür werden zunächst die Anforderungen aufgezeigt, die in direkter Verbindung mit der Sensorik stehen. Im weiteren Verlauf werden die Sensoren im Detail beschrieben und erläutert. Schließlich wird auf die aktuelle Verwendung, offline sowie online, eingegangen.
Dieser Artikel wird dynamisch erweitert, so dass dieser den jeweils aktuellen Arbeitsstand berücksichtigt. Der Bearbeitungsstand des AEP-Softwarebereichs nach Meilenstein 1 ist jederzeit in einem teamspezifischen SVN-Branch erreichbar. Zum Meilenstein 2 wurde kein gesonderter SVN-Branch angelegt, da die vorgenommenen Bearbeitungen die anderen Teams nicht beeinflusst.
Das systematische Vorgehen bei der Entwicklung des Modells orientiert sich am V-Prozessmodell.
Anforderungen
Im Lastenheft werden zur Einparksensorik folgende Anforderungen gestellt:
- Funktionale Anforderungen:
- Nicht-funktionale Anforderungen:
Das Pflichtenheft im aktuellen Stand zeigt sich wie folgt:
Verbesserung und Aufarbeitung der themenrelevanten Wiki-Artikel

Vorgefundene Missstände
Hier sind Wiki-Artikel verlinkt, die den Stand der Einparksensorik bislang dokumentieren. Bei genauerer Betrachtung zeigen sich folgende Auffälligkeiten. Die Übersicht der bereits aktualisierten Artikel befindet sich unter Aktualisierte Artikel. Achtung: Die folgende Verlinkung führt jeweils zu den alten unbearbeiteten Artikeln aus dem Wintersemester 2019/20 (Stand 22.04.2020):
- Artikel beziehen sich auf einen veralteten Stand, z.B. Infrarot Sensor
- Artikel sind teilweise in sich wiedersprüchlich, z.B. Offset-Kompensation Gyro Sensor
- Artikel weisen Fehler in der Wiki-Syntax auf, z.B. Simulation der IR-Einparksensorik
- Artikel weisen orthografische Fehler auf, z.B. Simulation der IR-Einparksensorik
- Tote Links, insbesondere zu SVN, z.B. Test der Abstandssensorik
Vorhandene Artikel
Auflisten der vorhandenen Artikel, die sich mit der Einparksensorik des Fahrzeugs befassen. Konkret geht es um die IR-Sensoren, die Hall-Sensoren und den Gierratensensor. Die Artikel werden themenspezifisch aufgelistet. Zusätzlich wird der letzte Bearbeitungszeitpunk datiert. Die Verlinkung führt jeweils zu den alten unbearbeiteten Artikeln mit dem Stand des Wintersemesters 2019/20.
IR-Sensoren
- Test der IR-Sensoren in Simulation mithilfe einer GUI (Test der Abstandssensorik), letzter Stand: 19.12.2019
- Hardwarebeschreibung der Abstandssensorik, letzter Stand: 20.05.2016
- Beschreibung des physikalischen Prinzips der Infrarotsensoren sowie Hardware-Anbindung und Positionierung am Fahrzeug, Hardware, letzter Stand: 04.02.2014
- Simulation der IR-Einparksensorik mit detaillierter Beschreibung der Software und des Quelltextes, letzter Stand: 23.06.2019
Gyrosensor
- Beschreibung des Gyrosensors inkl. Inbetriebnahme und Einbau, Gyrosensor (LPR510AL), letzter Stand: 05.02.2015
- Rauschunterdrückung des Gierratensensors durch Offset-Kompensation, inkl. Testdurchführung und Gierratenkompensation, Offset-Kompensation Gyro Sensor, letzter Stand: 06.02.2014
- Offsetkalibrierung des Gyrosensors mit Auflistung der dafür notwendigen Anforderungen und PAP, Offsetkalibrierung des Gyrosensors, letzter Stand: 07.02.2020
Hall-Sensoren
- Beschreibung der im Antriebsmotor integrierten Hall-Sensoren, Hardware, letzter Stand: 01.02.2017
- Signalverarbeitung der Hall-Sensoren, Signalverarbeitung, letzter Stand: 17.02.2014
- Beschreibung der Geschwindigkeitsermittlung mit Hilfe der Hall-Sensoren, Geschwindigkeitsermittlung, letzter Stand: 01.02.2017
- Beschreibung der eingesetzten Hardware zur Geschwindigkeitsermittlung, Geschwindigkeit, letzter Stand: 22.12.2014
Sonstige Sensoren und erweiterte relevante Informationen
- Beschreibung des parallelen Einparkens mithilfe der IR-Sensoren in der Lageregelung beim Einparken, letzter Stand: 18.02.2019
- Literaturangaben zu den Sensoren, Hardware, letzter Stand: 14.02.2019
Aktualisierte Artikel
Die Verlinkung führt jeweils zu den aktuellen Artikeln.
- Infrarotsensoren enthält Informationen aus den alten Artikel, die im Zusammenhang mit den Infrarotsensoren stehen, weitere Informationen befinden sich in den enthaltenen verlinkten Artikeln.
- Gierratensensor beschreibt den Sensor LPR510AL des Herstellers ST und seinen Einsatz, auch hier wurden Informationen aus den alten Artikeln mit erweiterten Hintergründen kombiniert.
- Hall-Sensor beschreibt die Hall-Sensoren des Antriebsmotors des autonomen Fahrzeugs und ihren Einsatz, erneut wurden Informationen der alten Artikel mit erweiterten Hintergründen vervollständigt.
- Test der Abstandssensorik beschreibt den Einsatz der Benutzeroberfläche zum Test der Implementierung der Simulation der Infrarotsensoren, dieser Artikel wurde neu erstellt, dabei wurden Informationen aus SVN und alten Artikeln verwendet.
Fortlaufend wurden sowohl die Artikel selbst, als auch deren Grundstruktur neu angelegt bzw. überarbeitet und geprüft. Schlussendlich erfolgt die neue Verlinkung in den übergeordneten Artikeln.
Strukturierung der Software
Die Software rund um die Einparksensorik ist zu Beginn des Sommersemesters 2020 nur gering strukturiert. Dies ist jedoch essentiell, um eine schnelle Einarbeitung in komplexere Projekte wie dieses zu ermöglichen. Wie in der oberen Abbildung des Pflichtenheftes unter der Spezifikations-ID 2010 zu sehen, erfolgte die Umsetzung zu MS1.
Strukturierung des Simulink-Modells
Simulink-Modelle sind bei richtiger Anwendung sehr übersichtlich. Dazu gehört beispielsweise die symmetrische Anordnung ähnlicher Blöcke. Auch sollten sich Bus- und Datenleitungen, sofern möglich, nicht kreuzen. Nachfolgend wird anhand einiger Beispiele das aktuelle Layout der Modelle im Trunk gezeigt. Diese werden dem aktuellen Stand des Branches aus dem Team AEP Einparksensorik gegenübergestellt. Die Übersichtlichkeit hat sich deutlich verbessert. Die Verbesserung bezieht sich bis jetzt nur auf die Offline-Teil (Stand zu MS1-SS2020).
Strukturierung von MATLAB Functions
Die in den Simulink-Modellen verlinkten Matlab Functions weisen ebenfalls Misstände in Hinsicht der Strukturierung auf. Diese wurden ebenfalls zum ersten Meilenstein angepasst, werden jedoch aufgrund der Komplexität und des Umfangs nicht bildlich dargestellt.
Verlinkung des Wiki-Artikels in Simulink
Um die Einarbeitung in das Softwareprojekt für Folgesemester zu vereinfachen, wird der zu MS1 neu erstellte Wiki-Artikel der Infrarotsensorik in Simulink verlinkt. Arbeitet sich ein Studierender neu in das Projekt ein, so gelangt dieser über den in der nebenstehenden Abbildung dargestellten Link unmittelbar zur Dokumentation des Abschnitts. Der Studierende erhält so aufbereitete Informationen zur Funktionsweise der Sensorik noch bevor sich dieser selbst einen Überblick zu verschafft.
Absprache des Einparkkonzeptes
Bei der Absprache des Einparkkonzeptes werden Synergieeffekte der Gruppen AEP - Einparkalgorithmus und AEP - Einparksensorik genutzt. Um eine doppelte Dokumentation des Einparkkonzeptes zu vermeiden, ist dies lediglich in dem Artikel AEP - Einparkalgorithmus dokumentiert.
Optimierung der GUI zum Test der Simulation der Infrarotsensoren
Zur Verifizierung der Funktion der Simulation der Infrarotsensoren wurde im SS2019 eine GUI entwickelt, die den Unit-Test mit einzelen Testfällen der Implementierung darstellt. Die Dokumentation der damals entwickelten GUI ist unter folgendem Link zu finden: GUI. Bei einer Überprüfung der Funktion und der Verwendung sind folgende Missstände aufgefallen:
- Fehlerhafte Skalierung der Darstellung
- Vorschau des jeweiligen Test erfolgt lediglich über ein Bild mit schlechter Auflösung
- Definierte Testfälle werden nicht bestanden
- Linien, die den Abtastbereich der Sensoren darstellen ragen in Objekte hinein
- Kopierte Matlab Function der zu testenden Software, Function ist somit doppelt in SVN hinterlegt, keine automatische Aktualisierung des Codes, kein Hinzufügen des Pfades in Matlab
In der folgenden Tabelle wird das Problem der Skalierung verdeutlicht. Speziell triff dieses Problem in Erscheinung, wenn der User einen Bildschirm mit einer anderen Auflösung verwendet, als der ursprüngliche Entwickler oder, die Größe des Fensters des Plots verändert wird. Auf der rechten Seite ist die implementierte Verbesserung erkennbar.
| Ursprüngliche Skalierung | Korrekte Skalierung | |
|---|---|---|
![]() |
![]() |
Zusammenfassung
Nach Abschluss der jeweiligen Meilensteine werden die Ergebnisse hier kurz resümiert.
Meilenstein 1
- Spezifikations-ID 2000:
- Absprache des Einparkkonzeptes unter Berücksichtigung der vorhandenen Algorithmen mit dem Team AEP - Einparkalgorithmus erledigt
- Spezifikations-ID 2010:
- Analyse und Dokumentation der IR-Sensoren erledigt
Meilenstein 2
Die Ergebnisse für Meilenstein 2 werden nach Abschluss hier eingetragen.
Ausblick
Im nächsten Schritt erfolgt die Umsetzung des Meilenstein 2. Die Arbeitspakete untergliedern sich in folgende Spezifikations-IDs:
- Spezifikations-ID 2015:
- Optimierung der Simulation in Arbeit
- Spezifikations-ID 2020:
- Absprache der Schnittstelle zwischen Einparksensorik und Einparkalgorithmus mit dem Team AEP - Einparkalgorithmus in Arbeit
- Spezifikations-ID 2045:
- Berechnung der gefahrenen Strecke in Arbeit
Offene Punkte
Hier werden nach MS4 offene Punkte eingetragen, an denen sich Folgesemester bei Erstellung des Pflichtenheftes orientieren können.
Link zum Quelltext in SVN
→ zurück zum Hauptartikel: Praktikum SDE


